Больше информации по резюме будет доступно после регистрации
ЗарегистрироватьсяКандидат
Мужчина, 53 года, родился 3 июня 1972
Самара, р‑н Промышленный, готов к переезду, готов к командировкам
Где ищет работу
Москва
Все районыСанкт-Петербург
Все районыЕкатеринбург
Все районыНовосибирск
Все районыОренбург
Все районыРостов-на-Дону
Все районыСамара
Все районыСалехард
Все районыХанты-Мансийск
Все районыСтаврополь
Все районыКраснодар
Все районыКазань
Все районыТюмень
Все районыДиректор / Заместитель директора
Специализации:
- Другое
Занятость: полная занятость
График работы: полный день
Опыт работы 25 лет 8 месяцев
Февраль 2016 — по настоящее время
9 лет 11 месяцев
Самара
Зам. директора по экономике / Исполнительный директор
* Стратегическое планирование и управление:
- Разработка и актуализация стратегии и бизнес - плана развития компании, перспективных инвестиционных бюджетов, плана управления рисками проектов
- Контроль исполнения бюджетов проектов и бизнес - плана развития компании и регулярное формирование отчетов о ходе выполнения проектов для руководства
- Формирование тактических и текущих целей компании, формирование и контроль исполнения текущих и перспективных бюджетов компании.
- мониторинг и контроль роста финансовых и экономических показателей деятельности компании.
* Календарное, ресурсное, финансовое и экономическое планирование и контроль реализации проектов и деятельности компании в целом:
- Формирование и контроль исполнения плана продаж компании и сервисного обслуживания Заказчиков.
- Контроль исполнения плана производства и бюджета оснащения и обеспечения производства.
- Поиск поставщиков и контроль бюджета закупок и сроков поставки
- Реализация ценового аудита закупочной деятельности
- Разработка проектно-сметной документации и капитальное строительство в рамках реализуемых проектов
- Ремонтные работы и реконструкция производственных активов, объектов социального назначения и офисов
- Контроль работы подрядных и сервисных организаций
* Ведение переговоров и управление взаимоотношениями с Покупателями, Заказчиками, Подрядчиками, Банками
* Инициация процессов заключения контрактов, согласование и контроль исполнения, (включая ВЭД), контроль ведения реестра договоров.
* Построение системы контроллинга финансово-хозяйственной деятельности компании (ключевые показатели, бюджеты, планы производства и продаж, нормы, лимиты, ценообразование), анализ, планирование и контроль результатов деятельности:
* Контроль автоматизации управленческого учета (разработка ТЗ, контроль внедрения и эффективной работы)
* Контроль реализация проектов автоматизации бизнес процессов компании для повышения эффективности деятельности компании.
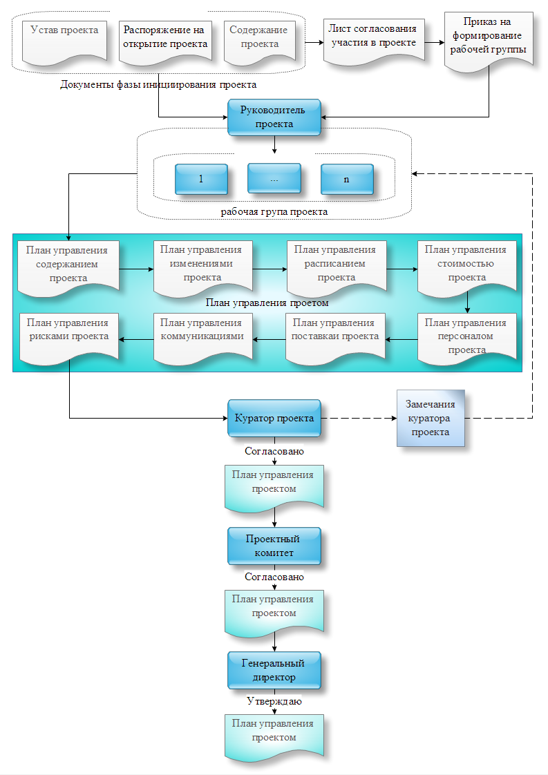
* Управление проектным офисом компании:
- Развитие системы управления проектами и принятие оперативных решений в рамках реализуемых проектов
- Представление и защита проектной документации перед Куратором проекта и собственниками
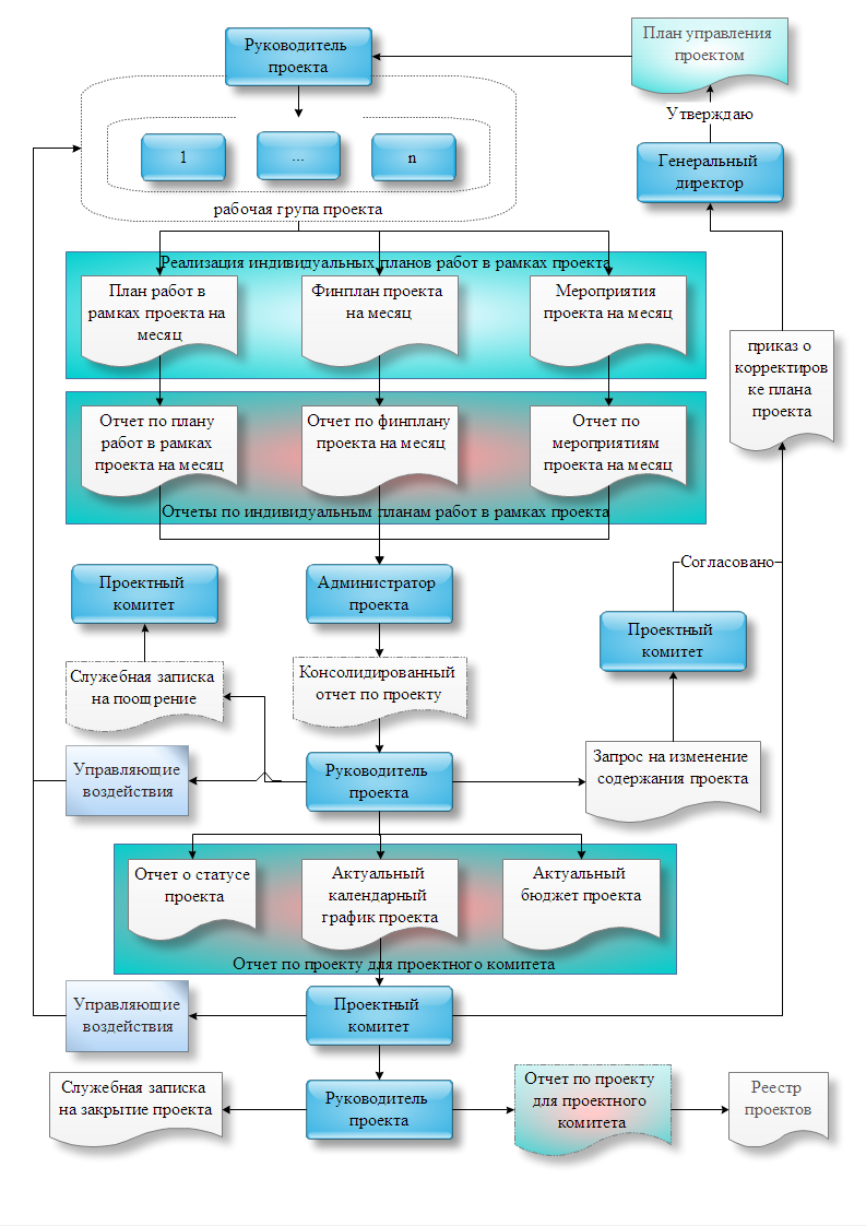
- Контроль сроков выполнения работ, ресурсных планов и бюджетов проектов в формате MS Project, их регулярная актуализация, расчет и прогноз
- Контроль отчетности по проектам (сроки, вехи, статусы работ, план/факт бюджета, план/факт нагрузки на ресурсы, события и вопросы)
- Проведение совещаний команд проектов, контроль протоколов совещаний и их включение в базу знаний проектного офиса
- Разработка плана управления рисками проектов, контроль ведения реестра значимых рисков, разработка плана реагирования на риски, формирование необходимых резервов покрытия рисков
- Развитие процессов управления фазами и областями знаний проектов (интеграция, содержание и управление изменениями, сроки, стоимость, риски, качество и т.д.)
- Внедрение корпоративного стандарта управления проектами компании
* Достижения:
- Сформировал годовой план продаж готовой продукции и Шеф Монтажных Работ, подготовил планы производства, Закупки и логистики ТМЦ
- Сформировал калькуляции цен изготовления готовой продукции, нормы затрат и лимиты общепроизводственных и общехозяйственных затрат.
- Сформировал годовой бюджет доходов и расходов компании, целевые и фактические экономические показатели финансово-хозяйственной деятельности.
- Автоматизировал процесс формирования ТКП средствами MS Excel, разработал ТЗ для автоматизации формирования ТКП в модуле CRM.
- Подготовил аналитику для собственника компании и создал для отдела продаж инструменты расчета комиссионного вознаграждения менеджеров в рамках проектов поставки продукции компании, шеф монтажных работ и сервисного обслуживания.
- Разработал и внедрил инструменты планирования, контроля и прогнозирования финансовых потоков и остатков денежных средств компании.
- Разработал нормативно-справочные документы и внедрил инструменты управленческого учета компании: альбом форм бюджетов и отчетов, классификатор статей доходов и расходов, классификатор статей ДДС, сформировал ЦФО компании и их бюджетные регламенты.
- Разработал инструменты проектного менеджмента компании, сформировал портфель проектов Общества и реализовал проекты реконструкции производственных активов, инженерных сетей, объектов административного и социального назначения.
Январь 2014 — Февраль 2016
2 года 2 месяца
ООО "Связьстрой"
Самара
Начальник отдела бюджетирования и календарного планирования (управления проектами)
* Достижения:
- Разработал и внедрил нормативно-справочные источники и инструменты системы управленческого учета компании: сформировал базу данных управленческого учета, финансовую структуру - ЦФО компании и регламенты бюджетирования, справочники статей БДР и БДДС, справочники филиалов и проектов, бюджетные формы и отчеты.
- Обеспечил методическую поддержку бизнес процесса - «Бюджетирование Компании», сформировал бюджеты проектов / филиалов, бюджеты Обществ и консолидированный бюджет Группы Компаний.
- Освоил модуль «MM» управления закупками и движением материалов в корпоративной системе «SAP R3». Подготовил комплект инструкций пользователей модуля «MM» системы «SAP R3».
- Разработал и внедрил корпоративный стандарт управления проектами, инструменты планирования и управления проектами (бланки планов, документов и приказов, плановые и отчетные формы, шаблоны календарных графиков этапов / проектов, бюджетные формы и отчеты).
Март 2013 — Январь 2014
11 месяцев
АО «Технодинамика» / ГК «Ростехнологии»
Самара
Начальник отдела управления проектами
* Достижения:
- Разработал и внедрил корпоративный стандарт, инструменты и регламенты управления проектами компании:
+ Разработал и внедрил положения и должностные инструкции участников системы управления проектами, процессные регламенты и процедуры управления проектами компании.
+ Разработал и внедрил регламенты управления проектами по областям знаний: управление содержанием (изменениями), управление сроками, управление стоимостью, управление ресурсами и коммуникациями и т.д.
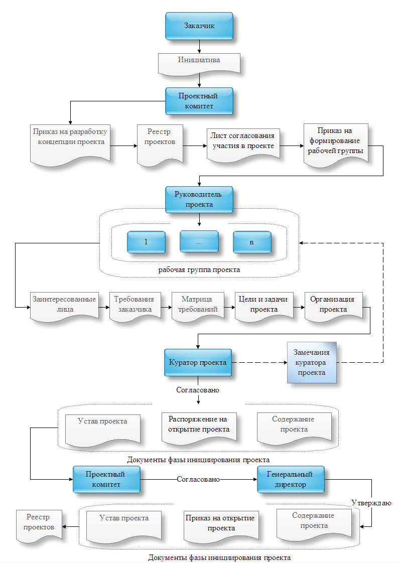
- Разработал архитектуру системы управления проектами и сформировал инфраструктуру управления проектами компании: проектный офис, рабочие группы проектов и проектный комитет.
- В рамках стандарта сформировал планы проектов и портфель проектов компании в целом.
Декабрь 2009 — Март 2013
3 года 4 месяца
ПАО "КУЗНЕЦОВ" / АО "Объединенная двигателестроительная корпорация" / ГК «Ростехнологии»
Самара
Начальник отдела бюджетирования и планирования производства
* Достижения:
- Подготовил и внедрил предложения и рекомендации по ведению позаказного учета на производстве.
- Подготовил инструменты, организовал процесс и сформировал годовой бюджет Общества и перспективный бизнес-план на период до 2015 года включительно.
- Создал инструменты и сформировал бюджет закупок ТМЦ и услуг Общества и организовал их ценовой аудит.
- Самостоятельно освоил методику и подготовил раздел «УПРАВЛЕНИЕ РИСКАМИ» перспективного бизнес - плана общества в соответствии с европейским стандартом «FERMA» (MBA).
- Сформировал портфель рисков компании, провел их оценку, подготовил мероприятия и план управления и реагирования на риски.
Май 2007 — Декабрь 2009
2 года 8 месяцев
Инвестиционная строительная компания ООО «Транскапитал» (ИК СОЮЗ, Служба Заказчика)
Самара
Начальник отдела бюджетирования и календарного планирования (управления проектами), Руководитель проекта PMBOK
* Достижения:
- В 2008 году награжден грамотой за высокий профессионализм, приверженность общему делу и активность.
- Разработал и защитил бизнес–планы, бюджеты и календарные планы 7 инвестиционных проектов.
- Реализовал бизнес–планы 5 инвестиционных проектов создания офисных центров (Гаражная 4/5оч.; Санфировой 95 4/5оч.; Аэродромная 45).
- Подготовил ТЭО инвестиционного проекта создания технопарка инвестиционной компании.
- Сформировал проектный офис компании и рабочие группы проектов, разработал положения и должностные инструкции. Разработал процессные регламенты и процедуры управления проектами компании, разработал и внедрил процедуру внутрифирменного календарного планирования в рамках компании.
- Успешно - в установленные сроки и в рамках утвержденного бюджета реализовал проект подготовки и оснащения нового офиса для корпорации.остижения: -В 2008 году награжден грамотой за высокий профессионализм, приверженность общему делу и активность. -Разработал бюджеты, календарные планы и бизнес — планы 7 инвестиционных проектов. -Защитил и реализовал бизнес-планы 5 инвестиционных проектов создания офисных центров (Гаражная 4,5; Санфировой 95 4,5; Аэродромная 45).
Март 2003 — Май 2007
4 года 3 месяца
УК ОАО «Молл Менеджмент» (Meinl European Land Group, Австрия)
Самара
Начальник отдела календарного планирования и бюджетирования (управления проектами)
* Достижения:
- Разработал и реализовал календарные графики, бюджеты, бизнес-планы инвестиционных проектов создания сети торгово-развлекательных комплексов «Парк Хаус» (Волгоград, Екатеринбург, Самара-2, Казань, Тольятти, Ростов, Уфа, Ярославль и т.д.).
- Разработал и внедрил инструменты экономического и финансового планирования, усовершенствовал систему бюджетирования и управленческого учета группы компаний.
- Разработал и внедрил инструменты календарного планирования и управления проектами программы «Парк Хаус» (альбом бюджетных форм, набор шаблонов календарных планов различных этапов инвестиционного проекта, бланки документов и приказов, плановые и отчетные формы).
- Сформировал календарные графики проектов строительства ТРЦ Парк Хаус и портфеля проектов компании в целом. Адаптировал их под требования иностранного инвестора для совместной работы, контроля и управления проектами.
- Разработал процедуру и регламент внутрифирменного календарного планирования и внедрил их в практику управления в группе компании.
Май 2000 — Март 2003
2 года 11 месяцев
ОАО КБ "Солидарность"
Самара
Руководитель аналитической группы
* Достижения:
- Собственными силами автоматизировал процесс расчета финансовой маржи банка.
- Реализовал проекты создания программного обеспечения для экономического управления банка: баланс, смета, календарь платежей, бюджет банка, финансовая маржа банка и т.д.
- Создал имитационную модель финансовых потоков банка в среде Ithink.
- Освоил продвинутые аналитические инструменты (DATA MINING, NEURAL NET) для формализации искомых зависимостей и прогнозирования.
Навыки
Уровни владения навыками
Опыт вождения
Права категории B
Обо мне
>ЗНАНИЕ КОМПЬЮТЕРА - Прекрасное знание компьютера (СГТУ, ФАИТ). - Программирую на VBA for MS Office Pro. - Освоение любого специализированного программного обеспечения может быть произведено в кратчайший срок.
>УНИВЕРСАЛЬНОЕ ПРОГРАММНОЕ ОБЕСПЕЧЕНИЕ - MS Office Pro: Excel, Word, Visio, Project, PowerPoint, Access, Publisher и т.д. - Могу выступать тренером / консультантом / преподавателем при освоении MS Office Pro.
>СПЕЦИАЛИЗИРОВАННОЕ ПРОГРАММНОЕ ОБЕСПЕЧЕНИЕ: - Управление проектами: MS Project, Project Web Access, Spider, Primavera, Conceptdraw Office Project - CRM: 1C:ERP/CRM, Sugar CRM - Инвестиционный анализ: Project Expert, Альт – инвест. - Экономика / Бух.учет: 1C, Oracle hyperion. - ERP: 1C:УПП v.8, 1С:ERP, SAP R3. - Строительство: AutoCAD, ArchiCAD, Estimate. - Эл. документооборот: 1С:Документооборот, Directum. - Финансовый анализ: Audit Expert Pro, Альт – финанс. - Моделирование и анализ данных: Ithink, MS Query Excel, QlickView, Python, MS Access, FoxPro, SQL.
>ДОПОЛНИТЕЛЬНАЯ ИНФОРМАЦИЯ: - В 2008 году награжден грамотой за высокий профессионализм, приверженность общему делу и активность. - Практические навыки внедрения проектного менеджмента в компаниях: ЗАО ГК "Время", Meinl European Land Group (Австрия, УК ОАО «Молл Менеджмент Самара), ИК Союз - Участвовал в создании торговых развлекательных комплексов сети "Парк Хаус" в городах: Екатеринбург, Самара, Тольятти, Казань, Уфа, Ростов и т.д.
Высшее образование
1999
Банковская школа ЦБ России
Банковское дело, Финансы и кредит
1990
Самарский государственный технический университет КПтИ
Факультет автоматики и измерительной техники ФАИТ, Информационно-измерительные системы ИИТ
Знание языков
Повышение квалификации, курсы
2017
Директор. Управление в условиях кризиса
FISOM Лаборатория
2013
Постановка учёта и подготовка отчётности по МСФО
ОПК "ОБОРОНПРОМ"
2012
Противодействие отмыванию доходов и финансирию терроризма
ОАО «УК «Объединенная Двигателестроительная Корпорация»
2008
Ведение переговоров и управленческие поединки по авторской методике В.Тарасова
ООО "Социальные Технологии Тарасова"
2008
ISO 9001:2000. Разработка и внедрение системы менеджмента качества
ЗАО "СЖС Восток Лимитед"
2007
MBA - Бухгалтерский, финансовый и управленческий учет
Московская Бизнес Школа
2007
MBA - Навыки личной эффективности менеджера
Московская Бизнес Школа
2001
Постановка управленческого учета в коммерческом банке
Консалтинговая компания "Трастконто"
Гражданство, время в пути до работы
Гражданство: Россия
Разрешение на работу: Россия
Желательное время в пути до работы: Не имеет значения














