Больше информации по резюме будет доступно после регистрации
ЗарегистрироватьсяКандидат
Мужчина, 53 года, родился 3 июня 1972
Самара, р‑н Промышленный, готов к переезду, готов к командировкам
Где ищет работу
Москва
Все районыСанкт-Петербург
Все районыЕкатеринбург
Все районыНовосибирск
Все районыОренбург
Все районыРостов-на-Дону
Все районыСамара
Все районыСалехард
Все районыХанты-Мансийск
Все районыСтаврополь
Все районыКраснодар
Все районыКазань
Все районыТюмень
Все районыЭкономист, аналитик
Специализации:
- Экономист
Тип занятости: полная занятость
Опыт работы 22 года 11 месяцев
Февраль 2016 — по настоящее время
10 лет
Самара
Главный экономист отдела экономики и финансов
* ОПЕРАТИВНОЕ УПРАВЛЕНИЕ И КОНТРОЛЬ:
- формирование и контроль исполнения текущих и перспективных бюджетов компании.
- мониторинг и контроль роста финансовых и экономических показателей деятельности компании.
* Планирование и контроль сроков выполнения работ и исполнения бюджетов:
- автоматизации бизнес-процессов компании и реализуемых IT проектов
- исполнения плана продаж компании и поступления выручки.
- исполнения плана производства и бюджета оснащения и обеспечения производства.
- формирование и контроль бюджетов закупок, сроков поставки и ценовой аудит.
- разработки проектной документации реконструируемых объектов
- работ по капитальному строительству и ремонтным работам
- контроль работы, подрядных и сервисных организаций
* Планирование и контроль исполнения операционных планов и бюджетов подразделений, БДР, БДДС компании.
* Проведение экономического анализа сделок компании, лимитирование и нормирование затрат.
* ФИНАНСЫ:
- планирование, учет и контроль финансовых и материальных ресурсов проектов и компании в целом и регулирование финансовых отношений для эффективного использования активов и увеличения прибыли.
- обеспечение финансовой устойчивости компании.
- контроль денежных потоков, дебиторской и кредиторской задолженности, обеспечения выполнения всех обязательств и выставления штрафных санкций.
- обеспечение ведение учета движения финансовых средств и составления отчетности о результатах финансовой деятельности. Контроль правильности составления и оформления отчетной документации.
- контроль исполнения консолидированного финансового плана компании. Финансовое планирование и моделирование финансовых и материальных ресурсов компании и проведение сценарного анализа.
- анализ ежесуточного платежного баланса компании, подписание бюджета распределения платежей и (по необходимости) схемы движения денег.
- подготовка пакетов документов для кредитования, формирование отчетности для банков (акты выполненных работ, бюджеты и графики реализации проектов, реестры платежей).
- анализ, оценка и управление финансовыми рисками.
* ЭКОНОМИКА:
- создание системы финансового контроллинга деятельности предприятия (ключевые показатели, бюджеты, планы производства и продаж, нормы, лимиты, ценообразование), анализ ФХД.
- анализ и контроль экономической эффективности бизнеса, моделирование доходности в условиях изменения внешних и внутренних факторов, формирование отчетов по моделированию доходности (модель доходности на 1 год и более).
- факторный анализ отклонения доходности, выявление причин отклонений.
- контроль план/факта себестоимости продукции: анализ и управление затратами компании, фактической себестоимостью и ценообразованием, разработка и реализация мер по увеличению доходности компании и снижению издержек, осуществление ценового аудита закупаемых ТМЦ и услуг.
- финансово-экономический анализ сделок компании и расчет рентабельности.
- организация и контроль формирования ТЭО, бизнес-планов, бюджетов (продаж, БДДС, БДР, БЛ, инвестиций, структуры капитала, плана финансирования) ЦФО, проектов, компании и защита у собственников.
- контроль исполнения утвержденных бюджетов, составления прогнозов, подготовки презентаций.
- автоматизация процессов управленческого учета (разработка ТЗ, контроль внедрения решения и его эффективного использования).
- автоматизация ключевых бизнес–процессов для повышения эффективности деятельности компании.
* УПРАВЛЕНИЕ ПРОЕКТАМИ:
- контроль сроков выполнения работ, ресурсных планов и бюджетов проектов в формате MS Project, их регулярная актуализация и расчет.
- контроль отчетности по проектам (сроки, вехи, статусы работ, план/факт бюджета, план/факт нагрузки на ресурсы, события, вопросы и проблемы).
- качественный и количественный анализ рисков проектов, ведение реестра рисков проектов, разработка плана управления рисками проектов, плана реагирования на риски, формирование необходимых резервов для покрытия рисков.
- календарное, ресурсное, финансовое и экономическое планирование проектов и их реализация.
* Достижения:
- Сформировал годовой план продаж готовой продукции и Шеф Монтажных Работ, подготовил планы производства, Закупки и логистики ТМЦ
- Сформировал калькуляции цен изготовления готовой продукции, нормы затрат и лимиты общепроизводственных и общехозяйственных затрат.
- Сформировал годовой бюджет доходов и расходов компании, целевые и фактические экономические показатели финансово-хозяйственной деятельности.
- Автоматизировал процесс формирования ТКП средствами MS Excel, разработал ТЗ для автоматизации формирования ТКП в модуле CRM.
- Подготовил аналитику для собственника компании и создал для отдела продаж инструменты расчета комиссионного вознаграждения менеджеров в рамках проектов поставки продукции компании, шеф монтажных работ и сервисного обслуживания.
- Разработал и внедрил инструменты планирования, контроля и прогнозирования финансовых потоков и остатков денежных средств компании.
- Разработал нормативно-справочные документы и внедрил инструменты управленческого учета компании: альбом форм бюджетов и отчетов, классификатор статей доходов и расходов, классификатор статей ДДС, сформировал ЦФО компании и их бюджетные регламенты.
- Разработал инструменты проектного менеджмента компании, сформировал портфель проектов Общества и реализовал проекты реконструкции производственных активов, инженерных сетей, объектов административного и социального назначения.
Январь 2014 — Февраль 2016
2 года 2 месяца
ООО "Связьстрой"
Самара
Ведущий экономист отдела экономики и финансов
* Предпроектные обследования бизнес-процессов, формулирование требований проекта к информационной системе, разработка проектной документации, реализация проектов, консультирование специалистов и пользователей.
* Ведение управленческого учета компании:
- Планирование бюджетов ЦФО и реализуемых проектов. Контроль расценок, норм и лимитов затрат. Контроль условий финансирования в рамках заключенных контрактов. Формирование консолидированного бюджета компании.
- Контроль формирования затрат ЦФО и реализуемых проктов, выявление отклонений "план-факт", % освоения, факторный анализ превышений бюджета, подготовка отчетов выполнения БДР и расшифровок по ЦФО и проектам. Контроль маржинальности проектов.
- Контроль корректности и обоснованности заявок на оплату, соблюдения условий финансирования проектов, аналитика выполнения БДДС с детализацией по ЦФО и проектам.
- Ведение нормативно - справочной базы для формирования, учета и контроля заявок на оплату. Разработка регламентов и инструментов планирования и управления в сфере экономики и финансов.
* Разработка корпоративного стандарта и внедрение системы планирования и управления проектами:
- Календарное и ресурсное планирование портфеля проектов. Разработка (совместно с руководителями и техническими специалистами) и сопровождение календарных графиков в среде ПО Microsoft Project.
- Актуализация календарно-сетевых графиков проектов (сроки производства, содержание работ, ресурсы) с учетом заключенных контрактов на ПИР,СМР, поставку, пусконаладку, ввод в эксплуатацию.
- Сбор и внесение в графики проектов информации о фактическом выполнении работ и затрат по направлению. Анализ текущего состояния проекта и выработка корректирующих воздействий для достижения целей проекта в рамках заданных ограничений.
- Подготовка аналитических записок и презентационных материалов руководству компании и руководителям проектов, прогнозирование и оценка экономической эффективности проектов, Участие в автоматизации системы управления проектами.
* Достижения:
- Разработал и внедрил нормативно-справочные источники и инструменты системы управленческого учета компании: сформировал базу данных управленческого учета, финансовую структуру - ЦФО компании и регламенты бюджетирования, справочники статей БДР и БДДС, справочники филиалов и проектов, бюджетные формы и отчеты.
- Обеспечил методическую поддержку бизнес процесса - «Бюджетирование Компании», сформировал бюджеты проектов / филиалов, бюджеты Обществ и консолидированный бюджет Группы Компаний.
- Освоил модуль «MM» управления закупками и движением материалов в корпоративной системе «SAP R3». Подготовил комплект инструкций пользователей модуля «MM» системы «SAP R3».
- Разработал и внедрил корпоративный стандарт управления проектами, инструменты планирования и управления проектами (бланки планов, документов и приказов, плановые и отчетные формы, шаблоны календарных графиков этапов / проектов, бюджетные формы и отчеты).
Март 2013 — Январь 2014
11 месяцев
АО «Технодинамика» / ГК «Ростехнологии»
Самара
Начальник отдела управления проектами
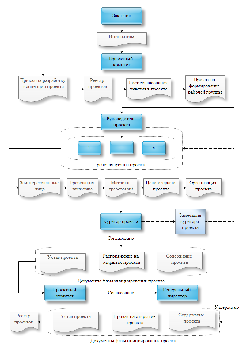
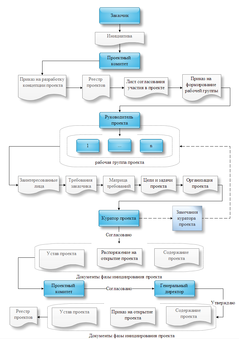
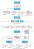
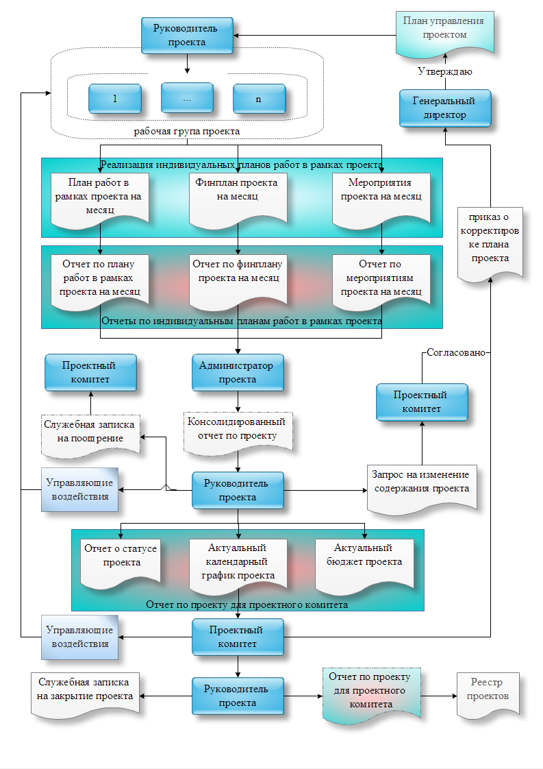
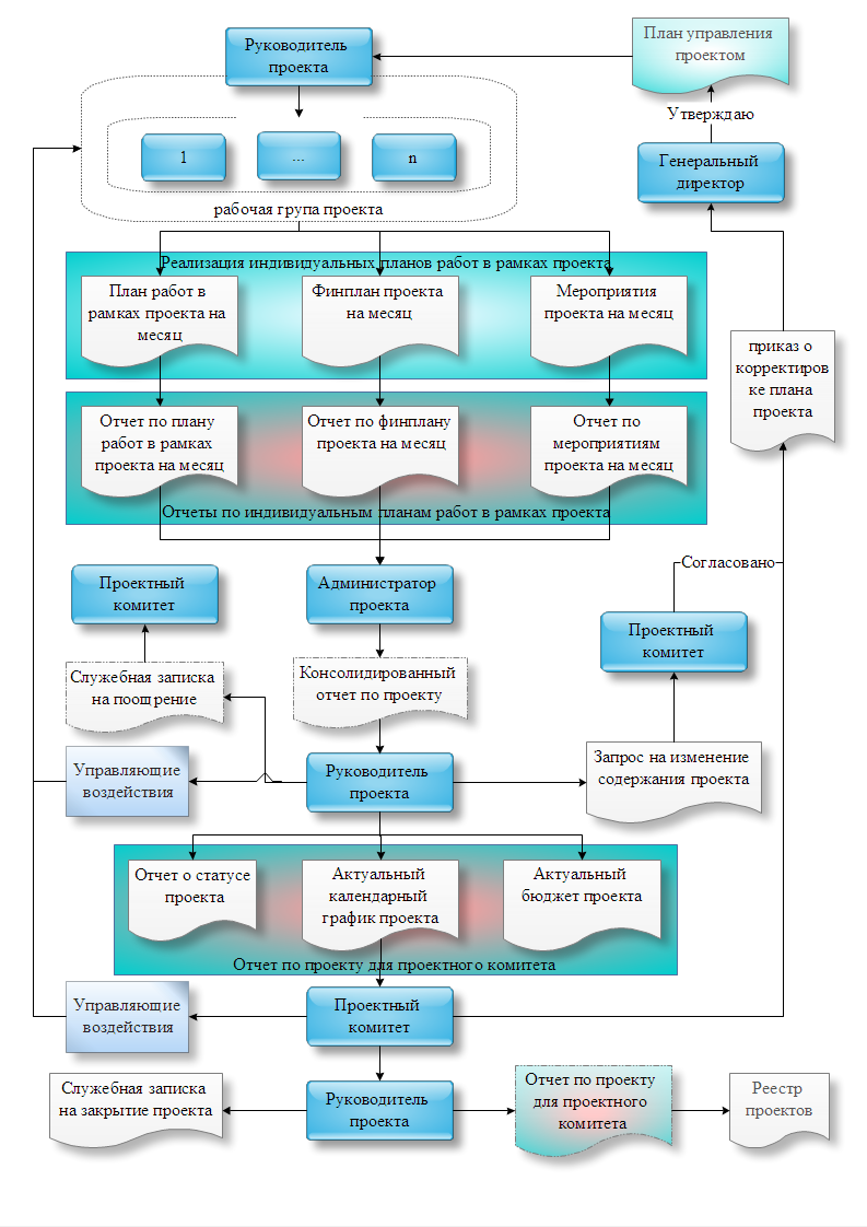
* Разработка, внедрение, контроль исполнения, совершенствование методологии управления проектами в рамках реализации стратегии развития Общества.
* Формирование требований, внедрение, функциональное администрирование и дальнейшее совершенствование информационной системы управления проектами и портфелем проектов Общества;
* Администрирование проектов, архивирование проектной информации и документации, обеспечение делопроизводства и документооборота по проекту, доведение распоряжений руководителя проекта до участников проектной группы, сбор, обработка и учет информации об исполнении проекта, организация и протоколирование рабочих встреч проектной группы.
* Учет информации и подготовка отчетности о ходе реализации проектов для заинтересованных лиц по указанию руководителя проекта и руководства Общества, внутренний документооборот проектов, управление ресурсами проектов, контроль исполнения бюджетов проектов;
* Сбор и актуализация информации о состоянии проекта и проектных ресурсах, контроль исполнения проектов. Подготовка и представление аналитических и других материалов к совещанию проектного комитета, формирование регулярной и разовой отчетности о состоянии проектов.
* Освоение передового опыта в области управления проектами. Формирование базы знаний управления проектами, программами, портфелем проектов Общества.
* Совершенствование и развитие системы управления проектами: формализация и регламентация процедур управления проектами, подготовка методических материалов по управлению проектами, Организация обучения сотрудников фирмы в области управления проектами.
* Достижения:
- Разработал и внедрил корпоративный стандарт, инструменты и регламенты управления проектами компании:
+ Разработал и внедрил положения и должностные инструкции участников системы управления проектами, процессные регламенты и процедуры управления проектами компании.
+ Разработал и внедрил регламенты управления проектами по областям знаний: управление содержанием (изменениями), управление сроками, управление стоимостью, управление ресурсами и коммуникациями и т.д.
- Разработал архитектуру системы управления проектами и сформировал инфраструктуру управления проектами компании: проектный офис, рабочие группы проектов и проектный комитет.
- В рамках стандарта сформировал планы проектов и портфель проектов компании в целом.
Декабрь 2009 — Март 2013
3 года 4 месяца
ПАО "КУЗНЕЦОВ" / АО "Объединенная двигателестроительная корпорация" / ГК «Ростехнологии»
Самара
Начальник бюро бюджетирования и планирования производства
* Подготовка бюджетов производственных площадок в соответствие с планом производства: бюджеты производства, капитальных вложений, закупок; план по персоналу, бюджеты ОПР и ОХР; бюджет доходов и расходов по прочим видам деятельности. Подготовка финансовых бюджетов компании: БДР (PL), БДДС (CF), БЛ (BS). Консолидация бюджетов производственных площадок и дочерних обществ, формирование консолидированного бюджета холдинга.
* Контроль фактических затрат и списания МТР в производство. Участите в конкурсных комиссиях. Анализ текущей деятельности бизнес – единиц, контроль исполнения бюджетов по всем видам затрат, направлениям деятельности, прогнозирование деятельности бизнес – единиц. Подготовка управленческой отчетности по организациям, зависимым обществам и её консолидация. Анализ ФХД общества и подготовка отчетности для управляющей компании и акционеров.
* Контроль исполнения бюджетов, товарно-денежных потоков и ценообразования. Формирование перспективных бизнес-планов. Участие в разработке внутренних локальных актов, инструкций и положений, регламентирующих бюджетирование, финансовое планирование, экономику предприятия и систему оплаты труда и мотивации.
* Достижения:
- Подготовил и внедрил предложения и рекомендации по ведению позаказного учета на производстве.
- Подготовил инструменты, организовал процесс и сформировал годовой бюджет Общества и перспективный бизнес-план на период до 2015 года включительно.
- Создал инструменты и сформировал бюджет закупок ТМЦ и услуг Общества и организовал их ценовой аудит.
- Самостоятельно освоил методику и подготовил раздел «УПРАВЛЕНИЕ РИСКАМИ» перспективного бизнес - плана общества в соответствии с европейским стандартом «FERMA» (MBA).
- Сформировал портфель рисков компании, провел их оценку, подготовил мероприятия и план управления и реагирования на риски.
Май 2007 — Декабрь 2009
2 года 8 месяцев
Инвестиционная строительная компания ООО «Транскапитал» (ИК СОЮЗ, Служба Заказчика)
Самара
Начальник отдела проектного контроллинга, Руководитель проекта PMBOK
* Разработка ТЭО, бизнес-планов, календарных графиков, бюджетов проектов и компании в целом. Контроль корпоративных норм и стандартов (себестоимость, рентабельность, структура капитала проекта), анализ чувствительности проекта, анализ рисков проекта и разработка мероприятий по их минимизации;
* Контроль освоения бюджетов проектов и компании в целом, проведение «план / факт» анализа и подготовка отчетов по результатам деятельности проектных групп и компании;
* Контроль выполнения работ в соответствие с утвержденными бизнес-планами, бюджетами, календарными графиками работ и целевого использования ресурсов;
* Подготовка и своевременное заключение контрактов с подрядными организациями на проектно-изыскательские и строительно-монтажные работы, с поставщиками – на приобретение материалов и оборудования, участие в организации и проведении тендеров;
* Контроль соблюдения бюджетов и сроков выполнения работ и исполнения прочих договорных обязательств, предъявление штрафных санкций, предусмотренных договорами, контроль соблюдения технических условий;
* Участие в разработке и согласовании технических заданий на проведение работ и оказание услуг, подготовка их к утверждению руководством компании;
* Создание системы проектного менеджмента в компании. Разработка архитектуры системы управления проектами. Создание проектного офиса компании и команд проектов. Разработка и внедрение корпоративного стандарта управления проектами: управление содержанием, стоимостью, сроками, ресурсами, коммуникациями, рисками проектов.
* Разработка и внедрение Корпоративного Стандарта Управления Проектами. Разработка процессных регламентов управления содержанием, стоимостью, сроками, ресурсами, коммуникациями, рисками проектов. Разработка процедур инициализации, планирования, исполнения, мониторинга, завершения проектов.
* Разработка и внедрение инструментов планирования и управления проектами в практику управления компанией. Методическое обеспечение проектных групп при реализации проектов. Создание инструментов планирования и управления проектами. Разработка справочников, классификаторов, шаблонов документов, плановых форм, шаблонов календарных графиков работ и т.д.
* Формирование ТЭО, бизнес - планов, бюджетов, календарных графиков проектов компании. Реализация и мониторинг исполнения календарных графиков работ и контроль исполнения бюджетов проектов. Анализ деятельности рабочих групп проектов и оценка достигнутых результатов в рамках проектов компании. Подготовка отчетности для собственников компании.
* Контроль разработки календарных графиков строительства и реконструкции, договоров в сфере финансово-хозяйственной деятельности, соблюдения договорных обязательств, исполнения работ и оказания услуг.
* Управление портфелем проектов компании. Экономический анализ достигнутых результатов проектов и прогнозирование состояние проектов и портфеля в целом. Оптимизация структуры портфеля проектов
* Достижения:
- В 2008 году награжден грамотой за высокий профессионализм, приверженность общему делу и активность.
- Разработал и защитил бизнес–планы, бюджеты и календарные планы 7 инвестиционных проектов.
- Реализовал бизнес–планы 5 инвестиционных проектов создания офисных центров (Гаражная 4/5оч.; Санфировой 95 4/5оч.; Аэродромная 45).
- Подготовил ТЭО инвестиционного проекта создания технопарка инвестиционной компании.
- Сформировал проектный офис компании и рабочие группы проектов, разработал положения и должностные инструкции. Разработал процессные регламенты и процедуры управления проектами компании, разработал и внедрил процедуру внутрифирменного календарного планирования в рамках компании.
- Успешно - в установленные сроки и в рамках утвержденного бюджета реализовал проект подготовки и оснащения нового офиса для корпорации.
Март 2003 — Май 2007
4 года 3 месяца
Meinl European Land Group (Австрия), УК ОАО 'Молл Менеджмент' (г. Самара)
Самара
Ведущий экономист отдела календарного планирования и бюджетирования
* Разработка и экспертиза календарных планов реализуемых проектов и портфеля проектов компании в целом. Управление стоимостью, рисками, сроками реализации проектов. Формирование отчетов по результатам деятельности УК и проектов.
* Координация деятельности УК и компаний проектов. Мониторинг сформированных планов работ подразделений УК и компаний проектов. Формирование отчетов по результатам деятельности за отчетный период.
* Формирование графиков затрат, трудозатрат и потребностей в финансовых и материальных ресурсах на основе графиков производства работ.
* Формирование бюджетов проектов на основе сметы затрат, трудозатрат, потребностей в ресурсах и планируемых финансовых поступлений. Контроль исполнения сформированных бюджетов.
* Формирование финансовых планов предприятий, входящих в группу компаний и проектов, реализуемых компанией. Контроль исполнения месячных финансовых планов.
* Проведение сценарного анализа развития компании на потоковой модели финансовых и материальных ресурсов группы компаний. Выбор оптимального сценария развития компании.
* Разработка и совершенствование инструментов календарного, финансового и ресурсного планирования.
* Достижения:
* Реализовал бизнес-планы 4 инвестиционных проектов создания торгово-развлекательных комплексов сети «Парк Хаус» (Екатеринбург, Самара-2, Казань, Тольятти).
* Усовершенствовал систему бюджетирования и финансового планирования проектов и компании.
* Создал инструменты управления проектами программы «Парк Хаус» (система управления проектами, набор шаблонов календарных планов различных этапов инвестиционного проекта, шаблоны документов, плановые формы) и успешно внедрил их в компании.
* Разработал регламент текущего календарного планирования и успешно внедрил их в компании и в проектах компании.
Навыки
Уровни владения навыками
Опыт вождения
Права категории B
Обо мне
>ЗНАНИЕ КОМПЬЮТЕРА
- Прекрасное знание компьютера (СГТУ, ФАИТ).
- Программирую на VBA for MS Office Pro.
- Освоение любого специализированного программного обеспечения может быть произведено в кратчайший срок.
>УНИВЕРСАЛЬНОЕ ПРОГРАММНОЕ ОБЕСПЕЧЕНИЕ
- MS Office Pro: Excel, Word, Visio, Project, PowerPoint, Access, Publisher и т.д.
- Могу выступать тренером / консультантом / преподавателем при освоении MS Office Pro.
>СПЕЦИАЛИЗИРОВАННОЕ ПРОГРАММНОЕ ОБЕСПЕЧЕНИЕ:
- Управление проектами: MS Project, Project Web Access, Spider, Primavera, Conceptdraw Office Project
- CRM: 1C:ERP/CRM, Sugar CRM
- Инвестиционный анализ: Project Expert, Альт – инвест.
- Экономика / Бух.учет: 1C, Oracle hyperion.
- ERP: 1C:УПП v.8, 1С:ERP, SAP R3.
- Строительство: AutoCAD, ArchiCAD, Estimate.
- Эл. документооборот: 1С:Документооборот, Directum.
- Финансовый анализ: Audit Expert Pro, Альт – финанс.
- Моделирование и анализ данных: Ithink, MS Query Excel, QlickView, Python, MS Access, FoxPro, SQL.
>ДОПОЛНИТЕЛЬНАЯ ИНФОРМАЦИЯ:
- В 2008 году награжден грамотой за высокий профессионализм, приверженность общему делу и активность.
- Практические навыки внедрения проектного менеджмента в компаниях: ЗАО ГК "Время", Meinl European Land Group (Австрия, УК ОАО «Молл Менеджмент Самара), ИК Союз
- Участвовал в создании торговых развлекательных комплексов сети "Парк Хаус" в городах: Екатеринбург, Самара, Тольятти, Казань, Уфа, Ростов и т.д.
Высшее образование
1998
Высшее образование
Банковская школа ЦБ РФ
Банковское дело, Финансы и кредит
1991
Высшее образование
Самарский Государственный Технический Университет (КПтИ)
Факультет автоматики и информационных технологий, Информационно-измерительная техника и технологии
Знание языков
Повышение квалификации, курсы
2016
> Повышение квалификации/курсы
2013 Постановка учёта и подготовка отчётности по МСФО
ОПК "ОБОРОНПР
Гражданство, время в пути до работы
Гражданство: Россия
Разрешение на работу: Россия
Желательное время в пути до работы: Не имеет значения













